11 Contoh Activity Diagram Perpustakaan
Pada diagram use case ini setiap kegiatan digambarkan kedalam sebuah use case berbentuk lonjong dan terdapat minimal seorang aktor. Pada perpustakaan sd pasirwareng proses penyimpanan data masih dicatat secara manual oleh petugas sehingga sering terjadi kesalahan dalam pencatatan data datanya serta membutuhkan waktu yang lama juka pencatatantya masih manual sehingga informasi yang dihasilkan tidak akurat karena banyak kemungkinan terjadi kesalahan kesalahan dalam proses penyajian laporan tersebut serta berbagai kendala.
Activity Diagram Faithful S Blog
Pada postingan kali ini saya akan memberikan contoh use case diagram perpustakaan.

Contoh activity diagram perpustakaan. Pada kesempatan kali ini kita bakal mengupas tuntas tentang use case diagram lengkap dengan studi kasus dan contoh pemodelan use case nya. Dimana contoh pemodelan use case digram kami buat menggunakan sybase powerdesigner 16. Harus dari mana memulai bisnis agar sukses.
Activity diagram perpustakaan malam nakama kalau kemarin sudah sharing tentang use case diagram selanjutnya akan dibagikan mengenai activity diagram. Kasus peminjaman buku pada perpustakaan universitas bina darma usecase diagram skenario dan activity diagram sabtu 07 juni 2014 neutron. Apa benar hijab dan akhlak tidak ada hubungannya dan dua hal yang berbeda.
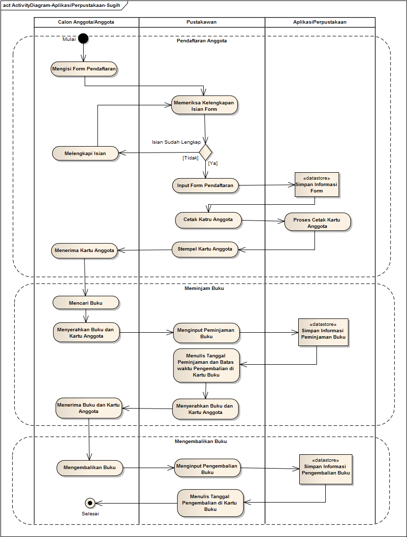
Perlu kalian ketahui bahwa ini adalah sistem informasi perpustakaan tanpa dan semua proses dari awal mendaftar meminjam buku semuanya online kecuali saat pembayaran dendalangsung saja. Umumnya peminjam harus terdaftar sebagai anggota perpustakaan serta memiliki kartu anggotanya kemudian peminjam baru bisa meminjam buku buku tersebut. Proses peminjaman buku dilakukan dengan menyerahkan buku dan kartu anggota kepada petugas.
Belajar teks negosiasi pengertian struktur isi ciri bahasa langkah penulisan dan contoh teks negosiasi yang benar desember 19 2019. Cara download aplikasi esmart bni sekuritas. Oke langsung saja kita mulai pembahasan use case diagram.
Diagram diatas merupakan diagram class untuk peminjaman buku di perpustakaan. Sistem yang sedang berjalan current system sistem peminjaman buku di perpustakaan saat ini masih dilakukan secara manual. Neutron adalah partikel subatomik yang tidak bermuatan netral dan memiliki massa 940 mev c ² 16749 10 27 kg sedikit lebih berat dari proton.
Bayangkan saja anggota perpustakaan meminjam buku dan apabila waktu pengembalian melebihi waktu yang sudah ditentukan maka diharuskan untuk membayar denda. Activity diagram juga dapat menggambarkan proses paralel yang mungkin terjadi pada beberapa eksekusi. Activity diagram perpustakaan activity diagram menggambarkan berbagai alir aktivitas dalam sistem yang sedang dirancang bagaimana masing masing alir berawal decision yang mungkin terjadi dan bagaimana mereka berakhir.
Contoh sequence diagram perpustakaan. Sebagai seorang mahasiswa pelajar kita tentunya sudah pernah meminjam buku di perpustakaan sebagai literatur pembelajaran. Objek diagram adalah suatu diagram yang berfungsi untuk mengatur atribut objek dan hubungan antara contoh dalam diagram objek diagram juga dapat menampilkan struktur model system dalam waktu tertentu.
Dalam hal apapun perpustakaan adalah objek yang palih mudah untuk digunakan sebagai contoh sebab memiliki model bisnis yang tidak terlalu rumit. Selamat datang di materi dose.
Diagram Uml Studi Kasus Sisfo Perpustakaan Ppt Download
Manajemen Perpustakaan Dengan Uml
Contoh Class Diagram 13 Contoh Class Diagram Beserta Gambar
Apbo Use Case Diagram Dan Diagram Activity Kaaeka S Blog
Create Uml Activity Diagrams In Draw Io Draw Io
Uml Unified Modelling Language Zonaku
Tutorial Kampus Com Kumpulan Tutorial
Class Diagram Showing The Model Module Download Scientific
Blog Sugih Hartono Business Process Atau Activity Diagram
Komentar
Posting Komentar