15 Contoh Bagan Alir Dokumen
Materi pengertian flowchart macam macam flowchart beserta contohnya tujuan memahami konsep flowchart pembahasan pengertian flowchart apa yang dimaksud flowchart. Bagan alir flowchart digunakan terutama untuk alat bantu komunikasi dan untuk dokumentasi.
Flowchart Diagram Alir Pengertian Definisi Simbol Dan
Bagan alir digunakan sebagai alat bantu komunikasi dan dokumentasiterdapat 5 jenis bagan alir yaitu.

Contoh bagan alir dokumen. Pengertian bagan alir dokumen. Bagan alir dokumen menggunakan simbol simbol yang sama dengan yang digunakan. Untuk membaca bagan alir sistem tidaklah terlalu sulit bahkan jika dibandingkan dengan class diagram contohnya tentu lebih sulit class diagram.
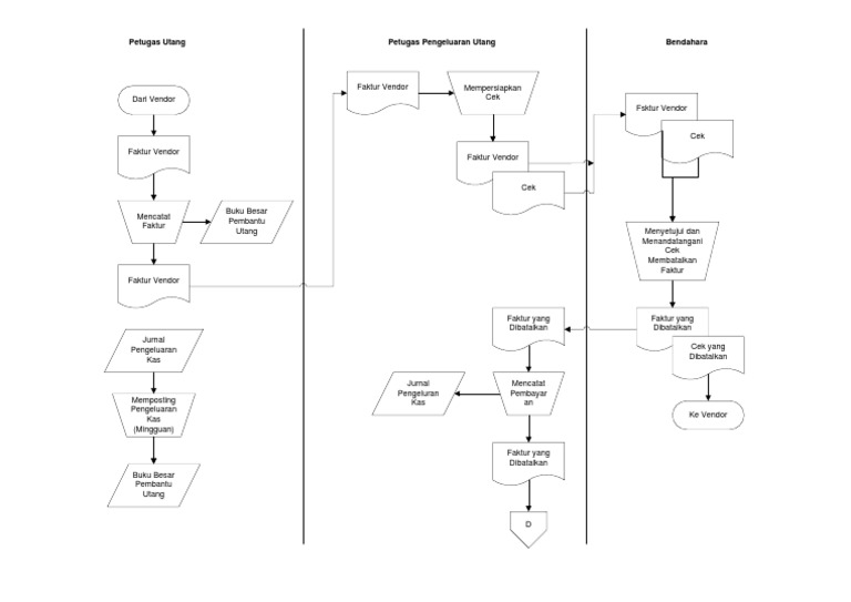
Bagan alir tersebut memperlihatkan tempat asal setiap dokumen distribusinya tujuan penggunaannya tempat akhirnya dan segala sesuatu yang terjadi selama dokumen tersebut mengalir melewati sistemnya. Bagan alir dokumen document flowchart ialah bagan alir yang memuat arah aliran laporan dan formulir serta tembusan di dalamnya pada sebuah organisasi atau perusahaan sehingga dikenal juga dengan sebutan bagan formulir atau bagan laporan termasuk catatan atas laporan keuangan. Bagan alir flowchart merupakan kumpulan dari notasi diagram simbolik yang menunjukkan aliran data dan urutan operasi dalam sistembagan alir flowchart merupakan metode teknik analisis yang dipergunakan untuk mendeskripsikan sejumlah aspek dari sistem informasi secara jelas ringkas dan logissebuah bagan alir akan merepresentasikan grafikal pada suatu sistem yang menggambarkan terjadinya.
Bagan alir dokumen bagan alir atau flowchart merupakan bagan yang mengarahkan alir dalam suatu program atau sistem yang ada secara nalar. Document flowchart bagian dari flowchart sistem namun lebih spesifik kepada manajemen dokumen laporan surat surat serta termasuk tembusannya. Bagan alir dokumen document flowchart disebut juga dengan bagan alir formulir form flowchart atau paperwork flowchart.
Bagan alir sistem system flowchart adalah sebuah bagan yang menggambarkan kinerja sistem secara menyeluruh yang menjelaskan semua urutan dari prosedur prosedur yang terdapat dalam sebuah sistem. Posting pada psit s1 s2 umum ditag algoritma alir kerja alternatif proses adalah analisis flowchart apa alasan seseorang menggunakan flowchart arti simbol flowchart lengkap belajar flowchart berikan 2 contoh flowchart bagan alir buku flowchart buku tentang simbol flowchart cara membuat diagram alir cara membuat flowchart cara membuat flowchart di visual paradigm contoh bagan. Flowchart bagan alir adalah bagan chart yang menunjukkan alir flow di dalam program atau prosedur sistem secara logika.
Flowchart sistem suatu lembaga. Seperti halnya bagan alir dokumen diagram alir data pun dapat digunakan baik pada tahap analisis maupun tahap desain namun kecenderungan diagram ini lebih cocok digunakan untuk tahap desain karena dengan diagram tersebut batasan ruang lingkup sistem terlihat sangat jelas sehingga pekerjaan pengembangan. Bagan alir flowchart overviewbagan alir sistem bagan alir dokumen jurusan teknik informatika ung praktikum adsikamus data overview.
Bagan alir dokumen melacak dokumen dari awal dibuatnya hingga dokumen tersebut tidak dipergunakan lagi. Diagram alir data adalah diagram yang digunakan untuk memodelkan sistem seoara logik. Sistem dokumen skematik program dan proses.
Diagram Alir Dokumen Sop Study Kasus Pubykarmatoli Net
Simbol Flowchart Arti Tujuan Jenis Contoh Studi Kasus
Algoritma Dan Flowchart Just Share
Bagan Alir Pengusulan Judul Penelitian Fakultas Farmasi
Simbol Flowchart Arti Tujuan Jenis Contoh Studi Kasus
Simbol Flowchart Arti Tujuan Jenis Contoh Studi Kasus
Pengertian Flowchart Dan Jenis Jenisnya Informatikalogi
Contoh Diagram Alir Dokumen Flow Of Document Fod Document
Setelah Mcmpelajari Bab Ini Anda Harus Mampu 3
Bab 3 Sistem Teknik Dokumentasi
Man Jadda Wajada Diagram Alir Dokumen Mapping Chart
Bagan Alir Sistem Akuntansi Piutang By Muhammad Ridho On
Komentar
Posting Komentar