15 Contoh Algoritma Dan Flowchart Perulangan
Berikut adalah contoh soal algoritma looping atau juga disebut dengan algoritma perulangandalam algoritma perulangan ini kita menggunakan looping do whileselain soal dan jawaban algoritma looping juga disertai dengan algoritma flowchart looping do. A1 flowchart for loops.
Contoh Algoritma Pengertian Sejarah Ciri Jenis Amp Struktur
Contoh flowchart sederhana beserta penjelasannya lengkap terbaru dalam perjumpaan kita dipagi ini saya telah membuat sebuah artikel tentang beberapa contoh flowchart untuk anda yang mungkin memiliki tugas membuat sebuah flowchart yang diberikan oleh guru maupun dosen disekolahdikampus tempat anda belajar berikut ini anda bisa membaca contoh flowchart sederhana beserta penjelasannya.

Contoh algoritma dan flowchart perulangan. Dan diperintahkan guru untuk menulis aku tidak akan melakukannya lagi. Pengertian dan fungsi perulangan. Mari kita sedikit mengenal apa itu perulangan.
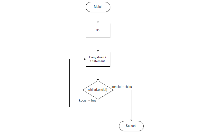
Jika diperhatikan hasilnya maka terlihat sama saja namun secara proses berbeda algoritma pertama akan melakukan cek terlebih dahulu kemudian memprosesnya sedangkan algoritma kedua akan memproses dulu baru melakukan cek. Jika di artikel sebelumnya kita telah belajar tentang percabangan maka sekarang kita akan belajar konsep perulangan dalam bahasa c dengan contoh programnya. Banyak manfaat yang bisa kita dapatkan dari flowchart diantaranya adalah sebagai dokumentasi prosedur kerja iso sebagai pedoman untuk menjalankan operasional dan biasanya untuk pengambilan keputusan.
Selamat mencoba dan belajar. Tentunya sangat merepotkan tanpa fungsi perulangan. Contoh flowchar perulangan di php.
Berikut kami berikan 21 contoh algoritma dan flowchart kehidupan sehari hari yang bisa kamu pelajari. Algoritma dan flowchart merupakan hal yang harus dipelajari ketika kita ingin menjadi developer programer. Contoh algoritma dan flowchart perulanganlooping menggunakan aplikasi raptor soal buatlah algoritma dan flowchart untuk menampilkan deret bilangan prima batas dari inputan user.
Mungkin anda juga pernah dihukum guru anda untuk menulis sebuah kalimat perjanjian yang intinya tidak akan mengulangi perbuatan salah anda sampai papan tulis penuh. Looping atau perulangan adalah fungsi pada bahasa pemrograman untuk menjalankan baris kode secara berulang ulang selama kondisi masih terpenuhi. Algoritma perulangan iteration looping.
Contoh flowchart flowchart perulangan contoh flowchart perulangan. Didalam pemrograman php terdapat empat perulangan yang pertama perulangan for while dan do while. Dalam pemrograman kita tidak mungkin menuliskan puluhan baris kode yang sama untuk output yang sama.
Doc Struktur Perulangan Looping Meyla Yan Sari
Ppt Algoritma Dan Struktur Data Powerpoint Presentation
Pengulangan While Ppt Download
21 Contoh Algoritma Dan Flowchart Badoy Studio
Struktur Perulangan Repetition Menghitung Faktorial
Bahasa C Statement Perulangan Looping Redaksiana
C Perulangan For While Do While Continue Dan Break
Program Perulangan Dan Flowchart Youtube
21 Contoh Algoritma Dan Flowchart Badoy Studio
Flowchart Nested For Atau For Bertingkat Materi Kuliah
Logika Dan Algoritma La103f Widuri
Contoh Progam Do While C Penjelasan Dan Flowchart Nya
Doc Algoritma Pemrograman Nurul Maulida Academia Edu
Pdf 8 Materi Dan Soal Latihan Algoritma 1 Kiki Koko
Komentar
Posting Komentar